| 索 引 号: | 111423LL00100/2021-01503 | 主题分类: | |
| 发文机关: | 吕梁市人民政府办公室 | 成文日期: | 2021年01月05日 |
| 标 题: | 关于印发吕梁市突发生态环境事件应急预案的通知 | ||
| 发文字号: | 吕政办发〔2021〕1号 | 发布日期: | 2021年01月05日 |
吕梁市人民政府办公室
关于印发吕梁市突发生态环境事件应急预案的通知
各县(市、区)人民政府、市直各相关单位:
经市人民政府同意,现将《吕梁市突发生态环境事件应急预案》印发给你们,请认真贯彻执行。
吕梁市人民政府办公室
2021年1月5日
(此件公开发布)
吕梁市突发生态环境事件应急预案
1 总则
1.1 编制目的
为健全全市突发生态环境事件应对工作机制,做好突发生态环境事件应对工作,保障人民群众生命财产安全和环境安全,制定本预案。
1.2 编制依据
《中华人民共和国突发事件应对法》《中华人民共和国环境保护法》《中华人民共和国放射性污染防治法》《国家突发环境事件应急预案》《突发环境事件应急管理办法》《突发环境事件信息报告办法》《突发环境事件调查处理办法》《山西省突发事件应对条例》《山西省突发事件应急预案管理办法》《山西省突发环境事件应急预案》《吕梁市突发事件应急预案管理办法》和《吕梁市突发公共事件总体应急预案》等。
1.3 工作原则
突发生态环境事件应对工作坚持以人为本、预防优先,统一领导、分级负责,属地为主、协调联动,快速反应、科学处置,资源共享、保障有力的原则。
1.4 适用范围
本预案适用于吕梁市行政区域内的突发生态环境事件应对工作。
市内放射性物质丢失、被盗、失控,或者放射性物质造成人员受到意外的异常照射或环境放射性污染的事件应对工作按照《吕梁市辐射事故应急预案》执行。核设施及有关核活动发生的核事故所造成的辐射污染事件、船舶污染事件的应对工作按照其他相关应急规定执行。重污染天气应对工作按照《吕梁市重污染天气应急预案》执行。如果有其他涉及突发环境事件的专项应急预案、部门应急预案的,按相关应急预案实施。
1.5 事件分级
按照事件严重程度,突发生态环境事件分为特别重大、重大、较大和一般四个等级。
突发生态环境事件分级标准见附件5。
2 应急组织指挥体系
市生态环境事件应急组织指挥体系由市、县级生态环境事件应急指挥部及其办公室组成。市政府成立市生态环境事件应急指挥部。
2.1 市生态环境事件应急指挥部
指 挥 长:市政府分管副市长
副指挥长:市政府协管副秘书长、市生态环境局局长、市应急管理局局长、吕梁军分区战备建设处处长、武警吕梁支队副支队长。
成员单位:市生态环境局、市应急管理局、市新闻办、市发展和改革委员会、市工业和信息化局、市能源局、市教育局、市公安局、市民政局、市财政局、市住房和城乡建设局、市城市管理局、市交通运输局、市水利局、市农业农村局、市市场监督管理局、市规划和自然资源局、市卫生健康委员会、市文化和旅游局、市商务局、市政府外事办公室、市气象局、市行政审批服务管理局、市水文水资源勘测站、吕梁日报社、吕梁电视台、吕梁军分区、武警吕梁支队、移动吕梁分公司、联通吕梁分公司、电信吕梁分公司、国网吕梁供电公司、地电吕梁分公司等有关单位分管负责人。
市生态环境事件应急指挥部(以下简称市指挥部)下设办公室。办公室设在市生态环境局,市生态环境局局长兼任办公室主任。市指挥部及其办公室、成员单位职责详见附件2。
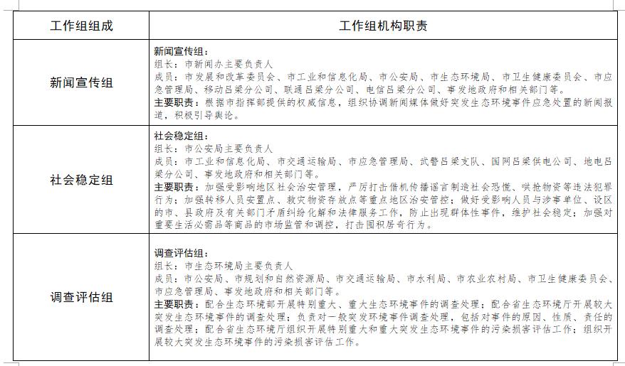
市指挥部设立综合组、污染处置组、应急监测组、医学救援组、应急保障组、新闻宣传组、社会稳定组、调查评估组、专家组等9个工作组。各工作组组成及职责见附件3。
2.2 县(市、区)组织指挥机构
县(市、区)人民政府负责本行政区域内的突发生态环境事件应对工作,明确相应组织指挥机构。在吕梁市行政区域内,跨县级行政区域的突发生态环境事件应对工作,由各有关县级人民政府共同负责,对需要市级协调处置的跨县级的突发生态环境事件,由县级人民政府向市人民政府提出请求,或由县生态环境分局向市指挥部办公室提出请求。
跨市的突发生态环境事件需要省级协调处置,由市人民政府向省人民政府提出请求,或由市生态环境局向省重大生态环境事件应急指挥部办公室提出请求。
2.3 现场指挥部
负责突发生态环境事件处置的人民政府根据需要成立现场指挥部,负责现场组织指挥工作。较大突发生态环境事件现场指挥部由市指挥部成员单位、事发地县级人民政府、事发单位负责人与相关专家组成。
3 风险防控
在市、县(市、区)人民政府领导下,市生态环境局和各分局会同相关部门依法对行政区域、环境风险源进行调查、登记、风险评估,采取风险防范措施,建立环境污染监测预警机制,健全突发生态环境事件风险防控体系,防范化解较大、重大、特大突发生态环境事件风险。
4 监测和预警
4.1 监测和风险分析
市生态环境局及分局、其他有关部门要按照早发现、早报告、早处置的原则,加强日常生态环境监测,并对可能导致突发生态环境事件的风险信息加强收集、分析和研判。公安、规划和自然资源、住房和城乡建设、城市管理、交通运输、水利、农业农村、卫生健康、应急管理、气象等有关部门要按照职责分工,发现可能导致突发生态环境事件的信息时,应及时向同级生态环境部门通报。各部门之间建立突发生态环境事件的信息获取及共享机制。
企业事业单位和其他生产经营者应当落实环境安全主体责任,定期排查环境安全隐患,开展环境风险评估,健全风险防控措施,按照相关规定编制突发环境事件应急预案并向企业所在地生态环境分局报备。当出现可能导致突发环境事件的情况时,要立即报告当地生态环境分局。
4.2 预警
4.2.1 预警分级
对可以预警的突发环境事件,按照事件发生的可能性大小、紧急程度和可能造成的危害程度、范围,将预警分为四级,由高到低分别为一级、二级、三级、四级,依次用红色、橙色、黄色和蓝色表示。
预警级别的具体划分标准,按生态环境部相关规定执行。
4.2.2 预警信息发布
市指挥部办公室根据环境监测信息或相关部门、单位的信息报告、通报,研判可能发生较大突发环境事件时,应及时向市指挥部提出预警信息发布建议,同时通报市指挥部相关成员单位;市指挥部或其授权的相关部门,及时通过电视、广播、报纸、互联网、手机短信、当面告知等渠道或方式向本行政区域公众发布预警信息,并通报可能影响到的相关地区。
县(市、区)的预警信息发布工作,按照国家和省、比照市级预警信息发布要求,结合本辖区实际进行确定。
市指挥部办公室要将监测到或研判可能导致突发生态环境事件的有关信息,及时通报可能受影响区域的县(市、区)指挥部办公室。
蓝色预警由县级人民政府负责发布,黄色预警由市级人民政府负责发布,橙色预警由省级人民政府负责发布,红色预警由省级人民政府根据国务院授权负责发布。
4.2.3 预警行动
预警信息发布后,市人民政府或事发地县级人民政府及其有关部门视情况采取以下措施:
(1)分析研判。组织有关部门和机构、专业技术人员及专家,及时对预警信息进行分析研判,预估可能的影响范围和危害程度。
(2)防范处置。迅速采取有效处置措施,控制事件苗头。在涉险区域设置注意事项提示或事件危害警告标志,利用各种渠道增加宣传频次,告知公众避险和减轻危害的常识、需采取的必要健康防护措施。可能威胁饮用水安全时,应及时启动饮用水水源地应急预案,做好启用备用水源的准备工作。
(3)应急准备。提前疏散、转移可能受到危害的人员,并进行妥善安置。指令应急救援队伍、负有应急监测特定职责的人员进入待命状态,动员后备人员做好参加应急救援和处置工作的准备,调集应急所需物资和设备,做好应急保障工作。对可能导致突发生态环境事件发生的相关企事业单位和其他生产经营者加强环境监管。
(4)舆论引导。及时准确向社会发布事态最新情况,公布咨询电话,组织专家解读。加强相关舆情监测,做好舆论引导工作。
4.2.4 预警级别调整和解除
发布突发生态环境事件预警信息的市、县指挥部或有关部门,应当根据事态发展情况和采取措施的效果适时调整预警级别;当判定突发生态环境事件危险已经消除时,宣布预警解除。
5 应急处置与救援
5.1 信息报告与通报
5.1.1 信息报告
(1)突发生态环境事件发生后,涉事企事业单位或其他生产经营者必须按照应急预案采取应对措施,并立即向当地生态环境部门和其他相关部门报告,同时通报可能受到污染危害的单位和居民。因生产安全事故导致突发生态环境事件的,各级应急管理部门及其它有关部门应当及时通报同级生态环境部门。
(2)市生态环境局或事发地分局接到突发生态环境事件信息报告或监测到相关信息后,应当立即进行核实,对突发生态环境事件的性质和类别作出初步认定,并按以下要求进行报告:
①对初步认定为一般突发生态环境事件的,市生态环境局或事发地分局应当在3小时内向本级人民政府和上一级生态环境部门报告;
②对初步认定为较大突发生态环境事件的,市生态环境局或事发地分局应当在1小时内向本级人民政府和上一级人民政府生态环境部门报告;
③对初步认定为重大或者特别重大突发生态环境事件的,市生态环境局或事发地分局应当在1小时内向本级人民政府和省生态环境厅报告,同时上报生态环境部。
(3)发生下列一时无法判明等级的突发生态环境事件,市生态环境局或事发地分局应当按照重大或特别重大突发生态环境事件的报告程序上报:
①对饮用水水源保护区造成或者可能造成影响的;
②涉及居民聚居区、学校、医院等敏感区域和敏感人群的;
③涉及重金属或类金属污染的;
④有可能产生跨市或跨省影响的;
⑤因环境污染引发群体性事件,或者社会影响较大的;
(4)特别重大、重大、较大和暂时无法判明等级的突发生态环境事件发生后,事发地人民政府应当及时逐级上报,必要时可越级上报;市人民政府应当在2小时内报告省人民政府。
紧急情况下,市人民政府可以先通过电话口头报告省人民政府,并在30分钟内报送书面信息。
(5)突发生态环境事件处置过程中事件级别发生变化的,应当按照变化后的级别报告信息。
报告内容包括事件发生时间、地点、单位名称、信息来源、事件类别、主要污染物种类和数量、伤亡或者经济损失的初步评估、饮用水源地等环境敏感点受影响情况、影响范围、事件发展态势及处置情况等。
5.1.2 信息共享
市生态环境局及分局通过互联网信息监测、环境污染举报热线等多种渠道,加强对突发生态环境事件的信息收集,及时掌握突发环境事件发生情况,并通报同级相关部门。
因生产安全事故、危险化学品运输等交通事故、自然灾害等其他事件导致或可能导致突发生态环境事件的,公安、规划和自然资源、住房和城乡建设、城市管理、交通运输、水利、农业农村、卫生健康、应急管理、气象等市有关部门或其他负有安全监管职责的部门接报后,应当及时通报同级生态环境部门。市指挥部其他成员单位在大气、水体、土壤监测过程中获得环境污染事件信息的,应当及时向同级生态环境部门通报。
5.1.3 跨区域的信息通报
突发生态环境事件已经或可能涉及相邻行政区域的,市生态环境局或事发地分局应当及时通报相邻行政区域同级生态环境部门,并向本级人民政府提出向相邻区域人民政府通报的建议。
5.2 先期处置
突发生态环境事件发生后,按照属地为主原则,事发地人民政府及其有关部门和事发单位要立即采取措施,组织处置,果断控制或切断污染源,防止事件扩大。当事件态势超出处理能力时,立即报请上一级人民政府及相关部门。
5.3 分级响应
根据突发生态环境事件的严重程度和发展态势,应急响应由低到高设定为四级、三级、二级和一级四个等级。突发生态环境事件发生后,按照职责权限,启动相应等级的应急响应(各等级响应启动条件见附件4)。
突发生态环境事件发生在易造成重大影响的地区或重要时段时,可适当提高响应级别。应急响应启动后,可视事件损失情况及其发展趋势调整响应级别,避免响应不足或响应过度。
5.3.1 四级响应
初判发生一般突发生态环境事件,启动四级响应,由事发地县级人民政府负责应对工作,开展应急处置。市指挥部办公室根据事发地县级人民政府请求,提供队伍、物资、技术等支持,派出相关工作组,赴现场指导应急处置。
5.3.2 三级响应
初判发生较大突发生态环境事件的,市指挥部办公室向指挥长报告,由指挥长启动三级响应,并立即向省人民政府报告事件信息。主要开展以下工作:
(1)赶赴事发现场,根据需要成立现场指挥部,组织开展应对工作;
(2)指导协调开展应急处置、应急监测、污染源调查等工作;
(3)组织协调相关应急队伍、物资、装备等应急资源,为应急处置提供支援和技术支持;
(4)统一组织事件信息发布、舆论引导和信息通报;
(5)必要时,市指挥部负责向省人民政府和省生态环境厅提出物资、技术、设备等支援请求;
(6)配合省生态环境厅开展事件调查工作,组织开展事件损害评估和善后处置等工作。
5.3.3 二级响应
初判发生重大突发生态环境事件的,市指挥部指挥长向市应急救援总指挥部总指挥报告,提出启动二级响应建议,并立即向省人民政府报告事件信息。二级响应启动后,当省成立现场指挥部时,市指挥部主要开展以下工作:
(1)立即赴事发现场,开展先期处置;配合省现场指挥部组织开展应对工作,并及时报告工作进展情况;
(2)配合省指挥部开展应急处置、应急监测、污染源调查等工作;
(3)配合省指挥部组织协调本行政区域内相关应急队伍、物资、装备等应急资源,为应急处置提供支援和技术支持;
(4)配合省生态环境厅开展事件调查工作,配合省生态环境厅开展事件损害评估和善后处置等工作。
5.3.4 一级响应
初判发生特别重大突发生态环境事件的,市指挥部指挥长向市应急救援总指挥部总指挥报告,提出启动一级响应建议,并立即向省人民政府报告事件信息。一级响应启动后,当国务院派出相关工作组时,省指挥部成立现场指挥部时,市指挥部主要开展以下工作:
(1)立即赴事发现场,开展先期处置;配合国家工作组、省指挥部开展应对工作,并及时报告工作进展情况;
(2)配合国家工作组、省指挥部开展应急处置、应急监测、污染源调查等工作;
(3)配合国家工作组、省指挥部组织协调本行政区域内相关应急队伍、物资、装备等应急资源,为应急处置提供支援和技术支持;
(4)配合生态环境部开展事件调查工作,配合省生态环境厅开展事件损害评估和善后处置等工作。
5.4 应急措施
突发生态环境事件发生后,市人民政府和事发地县级人民政府、部门和单位根据工作需要,组织采取以下措施。
5.4.1 现场污染处置
涉事企业事业单位或其他生产经营者要立即采取关闭、停产、封堵、围挡、喷淋、导截、收容、转移等措施,切断和控制污染源,防止污染蔓延扩散。做好有毒有害物质和消防废水、废液等的收集、清理和安全处置工作。当涉事企业事业单位或其他生产经营者不明时,在做好应急处置与应急监测的同时,市生态环境局及分局立即组织力量对污染来源开展调查,查明涉事单位,确定污染物种类和污染范围,协调应急处置队伍切断污染源。
事发地人民政府应组织制定综合治污方案,采用监测和模拟等手段追踪并分析污染气体扩散途径和范围;采取拦截、导流、疏浚等形式防止水体污染扩大;采取隔离、吸附、打捞、氧化还原、中和、沉淀、消毒、去污洗消、临时收贮、微生物消解、调水稀释、转移异地处置、临时改造污染处置工艺或临时建设污染处置工程等方法处置污染物。必要时,依法要求其他排污单位停产、限产、限排,减轻环境污染负荷。
5.4.2 转移安置人员
事发地人民政府及相关部门根据突发生态环境事件影响及事发当地的气象、地理环境、人员密集度等,划定现场警戒、交通管制和重点防护区域、事故疏散区域,确定受威胁人员疏散的方式和途径,有组织、有秩序地及时疏散转移受威胁人员和可能受影响地区居民,确保生命安全。妥善做好转移人员安置工作,保障受事件影响人员的基本生活需求与必要医疗条件。
5.4.3 医学救援
事发地人民政府及相关部门迅速组织当地医疗资源和力量,对伤病员进行诊断治疗,根据需要及时、安全地将重症伤病员转运到有条件的医疗机构加强救治。指导和协助开展受污染人员的去污洗消工作,提出保护公众健康的措施建议。视情增派医疗卫生专家和卫生应急队伍,调配急需医药物资,支持事发地医学救援工作,做好受影响人员的心理援助及安抚工作。
5.4.4 应急监测
市指挥部办公室负责组织协调突发生态环境事件现场及周边环境的应急监测工作。
(1)加强大气、水体、土壤等应急监测工作,根据突发生态环境事件污染物种类、性质以及当地自然、社会环境状况等,制定科学有效的应急监测方案,确定监测方法、点位和频次,调配应急监测设备、车辆,及时准确监测,为突发生态环境事件应急决策提供依据。视污染物的扩散情况和监测结果的变化趋势,咨询专家,可对监测方案进行适时调整。
(2)优先选用污染物现场快速检测法,当不具备快速检测条件时或需对污染程度和污染范围进行精确判断时,应尽快送至实验室内进行分析检测。
(3)根据监测结果,综合分析突发生态环境事件污染变化趋势,并通过专家咨询和讨论的方式,预测并报告突发生态环境事件的发展情况和污染物的变化情况,作为突发生态环境事件应急决策的依据。
5.4.5 市场监管和调控
事发地人民政府及相关部门密切关注受事件影响地区市场供应情况及公众反应,加强对重要生活必需品等商品的市场监管和调控。禁止或限制受污染食品和饮用水的生产、加工、流通和食用,防范因突发生态环境事件造成的集体中毒等。
5.4.6 信息发布和舆论引导
市指挥部负责发布较大突发生态环境事件的信息。通过发新闻稿、接受记者采访、举行新闻发布会、组织专家解读等方式,借助电视、广播、报纸、互联网等多种途径,主动、及时、客观向社会发布突发生态环境事件和应对工作信息,回应社会关切,澄清不实信息,正确引导社会舆论。信息发布内容包括事件原因、污染程度、影响范围、应对措施、需要公众配合采取的措施、公众防范常识和事件调查处理进展情况等。发生跨市以上突发生态环境事件时,应向邻市通报应急处置情况,同时上报省生态环境厅,及时按要求和权限发布信息。
县(市、区)人民政府的新闻信息发布按照当地人民政府的信息发布办法执行,并做好舆论引导和舆情分析工作。
5.4.7 维护社会稳定
事发地人民政府及相关部门要加强受影响地区社会治安管理,严厉打击借机传播谣言制造社会恐慌、哄抢救灾物资等违法犯罪行为;加强转移人员安置点、救灾物资存放点等重点地区治安管控;做好受影响人员与涉事单位、市、县(市、区)人民政府及有关部门矛盾纠纷化解和法律服务工作,防止出现群体性事件,维护社会稳定。
5.5 响应终止
当事件条件已经排除、特征污染物质已降至事件前环境本底水平、所造成的危害基本消除时,由启动响应的应急指挥机构终止应急响应。
6 后期处置
6.1 损害评估
突发生态环境事件应急响应终止后,市指挥部要及时组织开展污染损害评估,并将评估结果向社会公布。评估结论作为事件调查处理、损害赔偿、环境修复和生态恢复重建的依据。
突发生态环境事件损害评估按照生态环境部相关规定执行。
评估总结报告应包括以下主要内容:
(1)生态环境事件等级、发生原因及造成的影响;
(2)环境应急任务完成情况;
(3)是否符合保护公众、保护环境的总要求;
(4)采取的重要防护措施与方法是否得当;
(5)出动环境应急队伍的规模、仪器装备的使用、环境应急程度与速度是否与任务相适应;
(6)环境应急处置中对利益与代价、风险、困难关系的处理是否科学合理;
(7)发布的公告及公众信息的内容是否真实,时机是否得当,对公众心理产生了何种影响;
(8)需要得出的其他结论等。
6.2 事件调查
突发生态环境事件应急处置工作结束后,按照规定分级组织相关部门开展事件调查。
6.3 善后处置
事发地人民政府要组织专家对受影响区域进行科学评估,及时制订补助、补偿、抚慰、抚恤、安置和生态环境恢复等善后工作方案并组织实施。
7 应急保障
应急保障包括队伍保障、物资与资金保障、通信、交通与运输保障、技术保障、宣传、培训和演练等项目。具体内容见附件6。
8 附则
8.1 名词术语解释
突发生态环境事件:指由于污染物排放或自然灾害、生产安全事故等因素,导致污染物或放射性物质等有毒有害物质进入大气、水体、土壤等环境介质,突然造成或可能造成环境质量下降,危及公众身体健康和财产安全,或造成生态环境破坏,或造成重大社会影响,需要采取紧急措施予以应对的事件,主要包括大气污染、水体污染、土壤污染等突发性环境污染事件和辐射污染事件。
8.2 预案管理与更新
随着相关法律法规的制定、修改和完善,部门职责或应急资源发生变化,或者应急过程中发现存在的问题和出现新的情况,由市指挥部办公室及时修订和完善本预案。预案原则修订时间为3年1次。
8.3 奖励与责任追究
对在突发生态环境事件处置过程中做出突出贡献的单位和个人,要根据有关规定给予奖励。
对在突发生态环境事件处置过程中失职渎职的单位和个人,依法依规追究有关单位和人员的责任,涉嫌犯罪的移送司法机关依法处理。
8.4 实施时间
本预案自发布之日起实施。2018年12月25日吕梁市人民政府办公厅印发的《吕梁市突发环境事件应急预案》(吕政办发〔2018〕101号)同时废止。
8.5 预案解释部门
本预案由市生态环境局负责解释。
附件:1.吕梁市生态环境事件应急响应程序示意图
2.市生态环境事件应急指挥部组成及职责表
3.市生态环境事件应急指挥部工作组及职责表
4.市突发生态环境事件响应条件及应急措施表
5.突发生态环境事件分级标准表
6.市突发生态环境事件应急保障一览表
附件1
吕梁市生态环境事件应急响应程序示意图

附件2




附件3



附件4

附件5

附件6


解读链接: 【图解】市生态环境局关于《吕梁市突发生态环境事件应急预案》的解读