来源:吕梁市医疗保障局 更新时间:2021-06-24 17:11:00
一、事项编码
二、实施部门:基金监管科、规划财务和法规科、医药服务管理科
三、事项类别:行政检查
四、适用范围
(一)对用人单位和个人缴纳社保情况进行监督检查;
(二)对定点医疗机构、定点零售药店医保支付情况进行随机检查。
(三)吕梁市医疗保障局依据相关法律规定进行的监督检查。
五、设立依据:《中华人民共和国社会保险法》、《社会保险费征缴暂行条例》、《实施<中华人民共和国社会保险法>若干规定》、《中华人民共和国行政强制法》、《医疗保障基金使用监督管理条例》等。
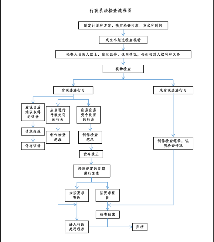
六、办理流程

七、收费依据及标准:不收费
八、结果送达:对未发现违法行为的行政检查,向当事人说明情况;如发现违法行为,需进行行政处罚的,按照行政处罚流程处理
九、行政救济途径及方式:行政复议、行政诉讼
十、咨询方式
基金监管科 联系人:高中峰 0358-8492012
规划财务和法规科 联系人:杜淑平 0358-8492013
医药服务管理科 联系人:朱岩峰 0358-8492011
十一、监督投诉渠道:工作日举报、24小时投诉举报电话:0358-8492010
十二、结果查询:自案件结案之日起20个工作日,通过致电吕梁市医疗保障局有关科室查询状态及结果。