| 索 引 号: | 111423LL00100/2021-01095 | 主题分类: | 综合政务 |
| 发文机关: | 吕梁市人民政府办公室 | 成文日期: | 2021年09月08日 |
| 标 题: | 关于印发吕梁市集成化推进开发区“承诺制+标准地+全代办”改革行动方案的通知 | ||
| 发文字号: | 吕政办发〔2021〕55号 | 发布日期: | 2021年09月08日 |
吕梁市人民政府办公室
关于印发吕梁市集成化推进开发区
“承诺制+标准地+全代办”改革行动方案的通知
各县(市、区)人民政府,市直相关单位,各省级开发区管委会:
现将《吕梁市集成化推进开发区“承诺制+标准地+全代办”改革行动方案》印发给你们,请认真贯彻执行。
吕梁市人民政府办公室
2021年9月8日
(此件公开发布)
吕梁市集成化推进开发区
“承诺制+标准地+全代办”改革行动方案
为打造开发区一流营商环境,加快推动“承诺制+标准地+全代办”改革在全市开发区落地见效,不断强化改革集成效应,依据省委、省政府安排部署,结合我市实际,制定本方案。
一、总体要求
以习近平新时代中国特色社会主义思想为指导,深入贯彻落实全国全省深化“放管服效”改革决策部署,按照省市有关“承诺制”“标准地”“全代办”改革政策文件要求,集成化推进“承诺制+标准地+全代办”改革,在集成上出实招、在“+”号上做文章,将承诺理念、标准意识、代办服务贯穿改革全过程,彻底打通项目的堵点痛点,不断提升市场主体的获得感和满意度,推动开发区营商环境持续改善、先进要素有效集聚、项目建设提质提速,为吕梁全方位推进高质量发展提供有力保障。
二、实施范围
在全市各类省级开发区(示范区)范围内,对企业投资工业类和生产性服务业类项目推行“标准地”出让制度,对企业投资项目(房地产项目除外)推行“承诺制”管理和“全代办”服务。
三、重点任务
(一)打好十个组合拳。
1.完成区域评价事项。按照政府统一服务要求,在开发区内实施区域环境影响评价、区域节能评价、洪水影响评价、地震安全性评价、考古调查勘探和文物影响评估、压覆重要矿产资源和地质灾害危险性评估等7项区域评价事项,按区域统一编制评价报告。区域评价事项可根据开发区实际需要增加,区域评价经费由同级财政列入预算解决。2021年10月底前完成。
责任单位:相关县(市、区)人民政府,各开发区管委会
配合单位:市规划和自然资源局、市生态环境局、市住建局、市水利局、市能源局、市文化旅游局、市防震减灾中心、市财政局等
2.持续推进土地收储。根据国土空间规划,通过收回、置换、征用等方式,为开发区收储一批土地。年度新增建设用地指标对开发区单列,适当向开发区倾斜。开发区耕地占补平衡由所在地政府统筹解决。开发区土地收储资金纳入政府性基金预算,从同级政府国有土地收益基金、土地出让收入和其他财政资金中统筹安排。
责任单位:相关县(市、区)人民政府,各开发区管委会
配合单位:市规划和自然资源局、市财政局
3.构建“标准地”指标体系。在区域评价的基础上,按照高质量发展导向要求,制定区域内固定资产投资强度、容积率、能耗控制、环境标准、建筑节能要求等控制性指标。具体指标可结合地块实际和产业发展需要设置,2021年10月底前完成。土地供应前,要完成地块“三通一平”工作,并根据实际配套临时电力、燃气、热力等,有条件的开发区可完成“五通一平”“九通一平”等。
责任单位:相关县(市、区)人民政府,各开发区管委会
配合单位:市规划和自然资源局、市生态环境局、市住建局、市能源局等
4.创新“标准地”供应方式。“标准地”可采取“招拍挂”方式供应,也可结合实际采取先租后让、弹性出让、租赁等多种方式供应,降低企业用地成本。探索创新产业用地竞价方式,在符合相关法定条件下鼓励企业通过竞报年度税收等指标,竞买产业项目用地。对具有重大带动作用的产业项目,可采取带项目和准入条件方式供应土地。全年开发区出让“标准地”宗数占本开发区工业用地比重要达到40%以上。
责任单位:相关县(市、区)人民政府,各开发区管委会
配合单位:市规划和自然资源局
5.加大“标准地”招商力度。大力开展“标准地”招商,以标准引项目、选项目,实现土地资源和项目资源精准对接,推动更多项目通过“标准地”签约落地。积极探索“标准地+标准化厂房”模式,高水平规划建设一批标准化厂房,推动更多企业“拎包入驻”。
责任单位:相关县(市、区)人民政府,各开发区管委会
配合单位:市招商引资服务中心、市规划和自然资源局
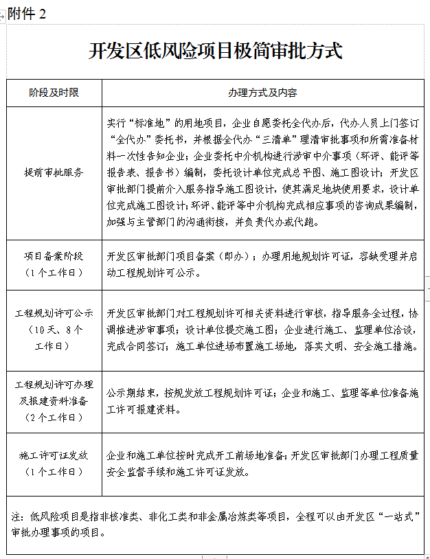
6.优化项目审批流程。坚持事项就少不就多的原则,通过取消一批、归并一批、承诺一批的方式,精简整合审批事项。推行提前介入服务、事项并联审批、材料容缺受理等举措,进一步减环节、缩时限、降成本,重构优化项目审批流程。对开发区低风险项目推行极简审批方式,实现项目从备案到施工许可证发放12个工作日内完成。2021年10月底前完成。
责任单位:相关县(市、区)人民政府,各开发区管委会
配合单位:市行政审批服务管理局
7.完善告知承诺服务。认真落实省、市深化企业投资项目承诺制改革有关要求,研究公布开发区承诺事项清单,逐项明确准入条件和建设标准,对符合条件的项目实行承诺制。承诺事项范围要根据相关规定逐步扩大。企业按照具体项目标准,根据承诺事项清单,全部或部分作出具有法律效力的书面承诺并公开公示后,可直接作出行政许可决定。未纳入承诺事项范围或企业未作出承诺的事项,由相关县(市、区)和开发区全程领办代办。
责任单位:相关县(市、区)人民政府,各开发区管委会
配合单位:市行政审批服务管理局、市规划和自然资源局、市生态环境局、市住建局、市水利局、市能源局、市文化旅游局、市防震减灾中心等
8.打造全代办机构队伍。按照“全代办”改革有关要求,设立县(市、区)和开发区“全代办”工作机构,组建“全代办”工作队伍,明确领办代办人员工作职责,加大政策业务培训力度,制定完善代办人员考核管理制度,不断提升服务水平和服务效率,2021年10月底前完成。探索通过政府购买服务方式,引进第三方专业代办机构。
责任单位:相关县(市、区)人民政府,各开发区管委会
配合单位:市商务局、市行政审批服务管理局等
9.推行“123”全代办服务。全面推广交城开发区“123”全代办模式,为企业项目提供专业、高效的领办代办服务。“1”即完善一张全代办服务流程图;“2”即建立“双领办、双代办”工作机制,开发区范围内的事项由开发区领办代办队伍办理,开发区未承接、需协调相关部门办理的事项由县(市、区)政府领导领办、相关审批部门人员代办;“3”即完善全代办服务办理事项清单、一次性告知清单、办理事项服务指南清单“三个清单”。除明确规定必须由项目单位交纳的费用外,代办服务一律免费。2021年10月底前完成。
责任单位:相关县(市、区)人民政府,各开发区管委会
配合单位:市商务局、市行政审批服务管理局等
10.加强事中事后监管。坚持“谁提出、谁主管、谁负责”的原则,按照时间节点对项目建设各个环节开展定期检查和随机抽查,及时发现并消除潜在隐患。对实行承诺制开工建设的项目,经核查存在虚假承诺的,立即责令停止建设,根据企业具体违法违规违约行为,按照相关规定予以处罚。对项目竣工验收合格的,出具竣工验收意见书;未通过竣工验收的,责令项目单位限期整改;整改后仍不能达到约定条件的,竣工验收不予通过,按照相关法律法规和约定追究违约责任。探索建立开发区企业投资项目信用评价体系,实行“红黑名单”制度。
责任单位:相关县(市、区)人民政府,各开发区管委会
配合单位:市规划和自然资源局、市生态环境局、市住建局、市水利局、市能源局、市文化旅游局、市防震减灾中心等
(二)健全五个标准化。
1.土地标准化。土地出让前,完成区域评估报告编制、控制性指标设置和“三通一平”等工作,实现“定标出让、对标拿地、按标施建、依标验收”。
2.平台标准化。加快开发区行政审批一体化平台与市县相关部门业务系统全打通,实现项目信息及时、准确、全面共享,推动开发区线下“一窗受理”“集成服务”、线上“一口受理”“一网通办”全覆盖。
3.流程标准化。对照土地出让(前期服务)、立项用地规划许可、工程建设许可、工程施工许可和竣工验收五个阶段,制定形成统一的办理流程图,做到审批路径明晰。
4.服务标准化。代办服务事项从项目建设“全周期”向服务企业“全周期”延伸,全力保障项目签约落地、无障碍施工、按期建成、达产达效。
5.监管标准化。按照事前管标准、事中管达标、事后管信用的要求,建立健全事中事后监管办法,对项目建设、竣工验收、达产复核等环节,分别明确监管的节点、标准、内容及举措,确保项目合法开工、建设过程合规有序、投产后规范运行。
四、保障措施
(一)加强组织领导。市县两级政府要加强对“承诺制”“标准地”“全代办”改革的领导,加快构建主要领导亲自抓、分管领导具体抓、责任部门共同推进的工作格局。市开发区建设工作领导组要统筹协调集成化推进开发区“承诺制+标准地+全代办”改革工作,研究解决具体问题,不断扩大改革成果。市行政审批服务管理局、规划和自然资源局、商务局作为改革牵头单位,要分别制定“承诺制”“标准地”“全代办”改革的配套政策,健全改革推进机制,加大工作指导力度;其他相关职能部门要认真履行工作职责,加强上下联动、协同配合,不断凝聚改革工作合力。各开发区管委会要结合实际制定具体的实施细则、操作流程,明确改革目标任务、时限要求、工作举措,加快组织实施。
(二)强化督查考核。市政府督查室要对集成化推进“承诺制+标准地+全代办”改革情况进行专项督查。要完善考核评价管理办法,将集成化推进“承诺制+标准地+全代办”改革作为开发区重点工作考核和县(市、区)优化营商环境考核的重要内容,纳入考核指标体系。
(三)营造良好氛围。要充分利用电视、报纸和各类新媒体,全面解读集成化推进“承诺制+标准地+全代办”改革政策措施、广泛宣传改革典型经验,营造良好的舆论氛围和社会环境,吸引更多大项目、好项目在开发区落地。
附件:1.“承诺制+标准地+全代办”全过程服务流程图
2.开发区低风险项目极简审批方式
3.全代办服务流程图、办理事项清单、一次性告知清
单、办理事项服务指南清单(样本)









解读链接: 1、【图解】市开发区建设工作领导小组办公室关于《吕梁市集成化推进开发区“承诺制+标准地+全代办”改革行动方案》的解读
2、 【文字解读】市开发区建设工作领导小组办公室关于《吕梁市集成化推进开发区“承诺制+标准地+全代办”改革行动方案》的解读
政策咨询:市开发区建设工作领导小组办公室 综合办 8280266